Richard Dern

Statistiques

Statistiques générées le 27/04/2026 à 20:37

Visites

Pages vues
129038
Visiteurs uniques
19009

Ces statistiques sont extraites des journaux de mon serveur web uniquement et passées à l’outil GoAccess qui les anonymise (option --anonymize-ip). Elles sont construites à partir d’agrégats globaux sur 30 jours glissants. Je suis le seul à pouvoir accéder à ces journaux. Il n’y a aucun traitement par des tiers.

La politique de rétention des journaux de mon serveur est de sept jours à titre technique. Celle de GoAccess est de deux mois à titre de mesure agrégée de l’audience (option --keep-last=60). Aucun profilage ou suivi individuel n’est effectué. Les bots connus de GoAccess sont ignorés (option --ignore-crawlers).

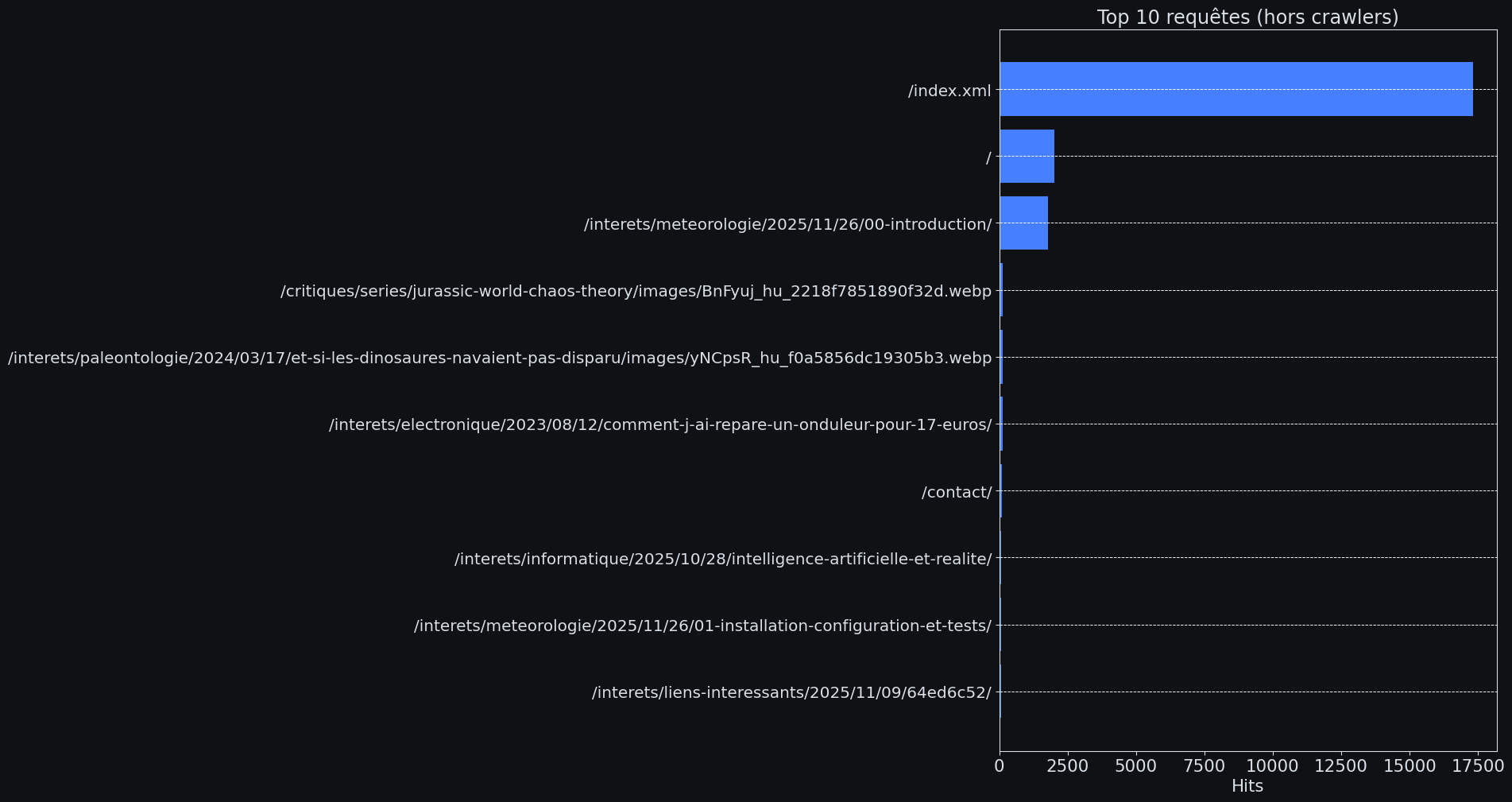
Top 10 des pages les plus vues en excluant les fichiers individuels

L’essentiel des accès à mon site se fait donc via le flux RSS. Merci à vous !

Habitudes d’écriture

Record
novembre 2025 (42)
Articles par mois
2.84

Nombre d’articles publiés par an

Nombre d’articles publiés par mois

Répartition des articles par section sous forme de treemap

Activité par jour de la semaine

Evolution mensuelle du nombre moyen de mots par article

Cumul de mots et d’articles

Répartition cumulative des longueurs d’articles

Rapport entre température, humidité et fréquence de publication

Fréquence de publication par tranche de température

Soutenir le site

Si mon travail vous a été utile, vous pouvez contribuer aux frais qui permettent au site de rester en ligne, sans publicité intrusive.

Le paiement se fait sur la plateforme choisie : je ne reçois ni ne stocke vos données bancaires.

  • Ko-fi

    Plateforme spécialisée dans le soutien aux créateurs, adaptée aux dons ponctuels sans engagement.

  • PayPal

    Service de paiement très répandu, pratique si vous l'utilisez déjà.

À quoi servent les dons ?

Taxonomies

Tags

Historique des modifications

  1. Ajout d'aliases
  2. Déploiement vers NAS
  3. Marquage de mon instance lemmy comme morte
  4. Suppression des commentaires
  5. Ajustement des mots-clés
  6. Mise à jour des statistiques
  7. Gestion du JSON-LD
  8. Nouveau thème pour 2026
  9. Page de statistiques